Her zaman açık uygulamalar ve sistem ambiyans modu

Bu kılavuzda, uygulamanızı her zaman açık tutma, güç durumu geçişlerine tepki verme ve pilden tasarruf ederken iyi bir kullanıcı deneyimi sunmak için uygulama davranışını yönetme konuları açıklanmaktadır.

Bir uygulamanın sürekli görünür olması pil ömrünü önemli ölçüde etkiler. Bu nedenle, bu özelliği eklerken güç tüketimini göz önünde bulundurun.

Temel Kavramlar

Wear OS uygulaması tam ekranda gösterildiğinde iki güç durumundan birinde olur:

  • Etkileşimli: Ekranın tam parlaklıkta olduğu ve kullanıcı etkileşimine tam olarak izin veren yüksek güç durumu.
  • Ortam: Ekranın güç tasarrufu için karartıldığı düşük güç durumu. Bu durumda, uygulamanızın kullanıcı arayüzü tam ekranı kaplamaya devam eder ancak sistem, bulanıklaştırma veya saat gibi içerikleri yerleştirme yoluyla görünümünü değiştirebilir. Bu özellik Ambiyans Modu olarak da adlandırılır.

Bu durumlar arasındaki geçişi işletim sistemi kontrol eder.

Sürekli Açık Uygulama, içeriği hem Etkileşimli hem de Ambiyans durumunda gösteren bir uygulamadır.

Her zaman açık olan bir uygulama, cihaz düşük güçteki Ambiyans durumundayken kendi kullanıcı arayüzünü göstermeye devam ettiğinde ambiactive modunda olduğu açıklanır.

Sistem geçişleri ve varsayılan davranış

Bir uygulama ön plandayken sistem, kullanıcı etkin olmaması nedeniyle tetiklenen iki zaman aşımına göre güç durumu geçişlerini yönetir.

  • Zaman aşımı 1: Etkileşimli durumdan Ortam durumuna: Kullanıcı bir süre işlem yapmadığında cihaz Ortam durumuna geçer.
  • Zaman aşımı #2: Kadranına dönme: Belirli bir süre işlem yapılmadığında sistem, mevcut uygulamayı gizleyip kadranı gösterebilir.

Sistem, Ambient durumuna ilk geçişi yaptıktan hemen sonra varsayılan davranış, Wear OS sürümüne ve uygulamanızın yapılandırmasına bağlıdır:

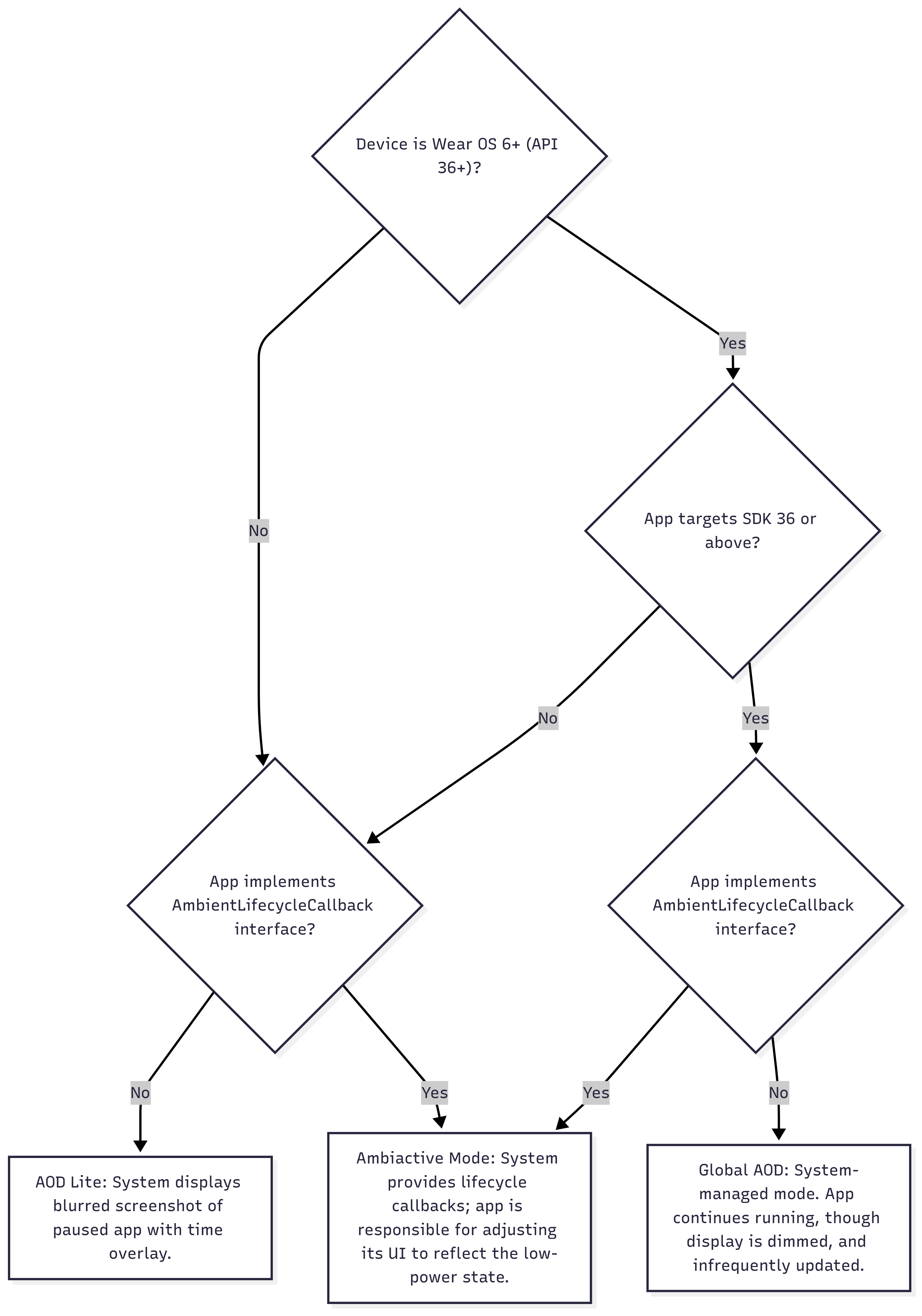
  • Wear OS 5 ve önceki sürümlerde sistem, duraklatılmış uygulamanızın bulanık bir ekran görüntüsünü gösterir ve ekran görüntüsünün üzerine saat bilgisi eklenir. Bu durum, aşağıdaki akış şemasında "AOD Lite" düğümüyle gösterilir.
  • Wear OS 6 ve sonraki sürümlerde, SDK 36 veya daha yeni bir sürümü hedefleyen uygulamalar her zaman açık olarak kabul edilir. Ekran kararır ancak uygulama çalışmaya devam eder ve görünür kalır. (Güncellemeler dakikada bir kez kadar seyrek olabilir.) Bu durum, aşağıdaki akış şemasında "Global AOD" düğümüyle gösterilir.

Ambiyans durumu için davranışı özelleştirme

Varsayılan sistem davranışından bağımsız olarak, tüm Wear OS sürümlerinde durum geçişlerinde geri çağırmaları dinlemek için AmbientLifecycleObserver kullanarak uygulamanızın Ambient durumundaki görünümünü veya davranışını özelleştirebilirsiniz. Bu durum, aşağıdaki akış şemasında "Ambiactive Mode" düğümüyle gösterilir.

AmbientLifecycleObserver'ı kullanma

Ambiyans modu etkinliklerine tepki vermek için AmbientLifecycleObserver sınıfını kullanın:

  1. AmbientLifecycleObserver.AmbientLifecycleCallback arayüzünü uygulayın. Kullanıcı arayüzünüzü düşük güç durumuna göre ayarlamak için onEnterAmbient() yöntemini, tam etkileşimli ekrana geri yüklemek için ise onExitAmbient() yöntemini kullanın.

    val ambientCallback = object : AmbientLifecycleObserver.AmbientLifecycleCallback {
        override fun onEnterAmbient(ambientDetails: AmbientLifecycleObserver.AmbientDetails) {
            // ... Called when moving from interactive mode into ambient mode.
            // Adjust UI for low-power state: dim colors, hide non-essential elements.
        }
    
        override fun onExitAmbient() {
            // ... Called when leaving ambient mode, back into interactive mode.
            // Restore full UI.
        }
    
        override fun onUpdateAmbient() {
            // ... Called by the system periodically (typically once per minute)
            // to allow the app to update its display while in ambient mode.
        }
    }

  2. Bir AmbientLifecycleObserver oluşturun ve bunu etkinliğinizin veya composable'ınızın yaşam döngüsüne kaydedin.

    private val ambientObserver = AmbientLifecycleObserver(activity, ambientCallback)
    
    override fun onCreate(savedInstanceState: Bundle?) {
        super.onCreate(savedInstanceState)
        lifecycle.addObserver(ambientObserver)
    
        // ...
    }

  3. removeObserver() işlevinde gözlemciyi kaldırmak için onDestroy() işlevini çağırın.

    override fun onDestroy() {
        super.onDestroy()
        lifecycle.removeObserver(ambientObserver)
    
        // ...
    }

Jetpack Compose kullanan geliştiriciler için Horologist kitaplığı, bu kalıbın uygulanmasını kolaylaştıran AmbientAware composable'ı gibi faydalı bir yardımcı program sunar.

Ortam farkındalığına sahip TimeText

Özel bir gözlemci gerektirme kuralının istisnası olarak Wear OS 6'da TimeText widget'ı ortam farkındadır. Cihaz Ortam durumundayken ek kod olmadan dakikada bir otomatik olarak güncellenir.

Ortam davranışı akış şeması

Aşağıdaki akış şeması, sistemin cihazın Wear OS sürümüne, uygulamanızın targetSdkVersion özelliğine ve AmbientLifecycleCallback özelliğini uygulayıp uygulamadığına göre ortam davranışını nasıl belirlediğini gösterir.

Wear OS ambiyans modunun karar mantığını gösteren bir akış şeması. Cihazın işletim sistemi sürümü ile uygulamanın yapılandırmasının üç sonuçtan birini (bulanık yer paylaşımı, Global AOD veya uygulama tarafından yönetilen Ambiactive Modu) nasıl belirlediğini gösterir.
Şekil 1.: Wear OS ambiyans modunun karar mantığını gösteren bir akış şeması.

Ekranın açık kalma süresini kontrol etme

Aşağıdaki bölümlerde, uygulamanızın ekranda kalma süresini nasıl yöneteceğiniz açıklanmaktadır.

Devam eden etkinliklerle kadrana dönmeyi engelleme

Ortam durumunda bir süre geçtikten sonra (2. Zaman Aşımı), sistem genellikle saat yüzüne döner. Kullanıcı, sistem ayarlarında zaman aşımı süresini yapılandırabilir. Kullanıcının egzersiz takibi gibi belirli kullanım alanlarında uygulamanın daha uzun süre görünür kalması gerekebilir.

Wear OS 5 ve sonraki sürümlerde OngoingActivity uygulayarak bunu önleyebilirsiniz. Uygulamanız, devam eden bir kullanıcı göreviyle (ör. egzersiz oturumu) ilgili bilgiler gösteriyorsa görev sona erene kadar uygulamanızın görünür kalmasını sağlamak için Ongoing Activity API'yi kullanabilirsiniz. Kullanıcı kadranına manuel olarak dönerse devam eden etkinlik göstergesi, uygulamanıza tek dokunuşla dönmesini sağlar.

Bunu uygulamak için devam eden bildirimin dokunma intent'i, aşağıdaki kod snippet'inde gösterildiği gibi her zaman açık etkinliğinizi işaret etmelidir:

val activityIntent =
    Intent(this, AlwaysOnActivity::class.java).apply {
        flags = Intent.FLAG_ACTIVITY_SINGLE_TOP
    }

val pendingIntent =
    PendingIntent.getActivity(
        this,
        0,
        activityIntent,
        PendingIntent.FLAG_UPDATE_CURRENT or PendingIntent.FLAG_IMMUTABLE,
    )

val notificationBuilder =
    NotificationCompat.Builder(this, CHANNEL_ID)
        // ...
        // ...
        .setOngoing(true)

// ...

val ongoingActivity =
    OngoingActivity.Builder(applicationContext, NOTIFICATION_ID, notificationBuilder)
        // ...
        // ...
        .setTouchIntent(pendingIntent)
        .build()

ongoingActivity.apply(applicationContext)

val notification = notificationBuilder.build()

Ekranı açık tutma ve Ambiyans durumunu önleme

Nadir durumlarda, cihazın Ambiyans durumuna girmesini tamamen engellemeniz gerekebilir. Yani 1. zaman aşımını önlemek için. Bunu yapmak için FLAG_KEEP_SCREEN_ON pencere işaretini kullanabilirsiniz. Bu işlev, cihazı Etkileşimli durumda tutarak uyandırma kilidi gibi çalışır. Pil ömrünü ciddi şekilde etkilediği için bu özelliği kullanırken çok dikkatli olun.

Ambiyans modu için öneriler

En iyi kullanıcı deneyimini sunmak ve Ortam modunda güç tasarrufu sağlamak için aşağıdaki tasarım kurallarına uyun. Bu öneriler, yanıltıcı bilgileri önleyerek ve görsel karmaşayı azaltarak net bir kullanıcı deneyimine öncelik verirken aynı zamanda görüntüleme gücünü de optimize eder.

  • Görsel karmaşayı azaltın ve güç gösterin. Temiz ve minimalist bir kullanıcı arayüzü, uygulamada düşük güç durumu olduğunu kullanıcıya bildirir ve parlak pikselleri sınırlayarak önemli ölçüde pil tasarrufu sağlar.
    • Ekranın en az% 85'ini siyah tutun.
    • Yalnızca en kritik bilgileri gösterin ve ikincil ayrıntıları etkileşimli ekrana taşıyın.
    • Büyük simgeler veya düğmeler için düz dolgular yerine ana hatlar kullanın.
    • Düz renkli büyük bloklar ve işlevsel olmayan markalama veya arka plan resimleri kullanmaktan kaçının.
  • Eski dinamik verileri işleme
    • onUpdateAmbient() geri çağırma işlemi, güç tasarrufu için yalnızca belirli aralıklarla (genellikle dakikada bir kez) çağrılır. Bu sınırlama nedeniyle, kronometre, nabız veya antrenman mesafesi gibi sık değişen veriler güncellemeler arasında eski hale gelir. Yanlış ve hatalı bilgilerin gösterilmesini önlemek için onEnterAmbient geri çağırma işlevini dinleyin ve bu canlı değerleri -- gibi statik yer tutucu içeriklerle değiştirin.
  • Tutarlı bir düzen kullanın
    • Sorunsuz bir geçiş için Etkileşimli ve Ortam modlarında öğeleri aynı konumda tutun.
    • Saati her zaman gösterin.
  • Bağlama duyarlı olun
    • Cihaz ortam moduna girdiğinde kullanıcı bir ayarlar veya yapılandırma ekranındaysa ayarlar görünümü yerine uygulamanızdan daha alakalı bir ekran göstermeyi düşünebilirsiniz.
  • Cihaza özel koşulları ele alma
    • onEnterAmbient() yöntemine iletilen AmbientDetails nesnesinde:
      • deviceHasLowBitAmbient true ise mümkün olduğunda yumuşatma özelliğini devre dışı bırakın.
      • burnInProtectionRequired true ise ekran yanmasını önlemek için kullanıcı arayüzü öğelerini düzenli olarak hafifçe kaydırın ve tamamen beyaz alanlardan kaçının.

Hata ayıklama ve test

Aşağıdaki adb komutlar, cihaz ortam modundayken uygulamanızın nasıl davrandığını geliştirirken veya test ederken faydalı olabilir:

# put device in ambient mode if the always on display is enabled in settings
# (and not disabled by other settings, such as theatre mode)
$ adb shell input keyevent KEYCODE_SLEEP

# put device in interactive mode
$ adb shell input keyevent KEYCODE_WAKEUP

Örnek: Egzersiz uygulaması

Egzersiz oturumunun tamamı boyunca kullanıcılara metrik göstermesi gereken bir egzersiz uygulamasını ele alalım. Uygulama, ortam durumu geçişleri sırasında görünür kalmalı ve kadranla değiştirilmemelidir.

Bunu yapmak için geliştiricinin şunları yapması gerekir:

  1. Ekranı karartma ve gerekli olmayan verileri kaldırma gibi Etkileşimli ve Ortam durumları arasındaki kullanıcı arayüzü değişikliklerini yönetmek için bir AmbientLifecycleObserver uygulayın.
  2. En iyi uygulamalara uygun olarak Ambiyans durumu için yeni bir düşük güç tüketen düzen oluşturun.
  3. Sistemin kadranına dönmesini önlemek için egzersiz süresince Devam Eden Etkinlik API'sini kullanın.

Tam uygulama için GitHub'daki Compose tabanlı Exercise sample'a bakın. Bu örnekte, Compose'da ortam modu işlemeyi basitleştirmek için AmbientAware Horologist kitaplığından composable'ın kullanımı da gösterilmektedir.