বিদ্যমান পরিচয় সমাধানের সাথে প্লে গেম পরিষেবাগুলিকে একীভূত করুন৷

এই পৃষ্ঠাটি ব্যাখ্যা করে যে কীভাবে আপনার বিদ্যমান পরিচয় বা ক্লাউড সেভ সলিউশনের সাথে প্লে গেম সার্ভিস সাইন ইনকে একীভূত করতে হয়। যদিও এই সুপারিশগুলি ঐচ্ছিক, তারা আপনাকে পিসিতে Google Play গেমগুলির জন্য ক্লাউড সংরক্ষণের প্রয়োজনীয়তাগুলি সম্পূর্ণ করতে সাহায্য করতে পারে৷ আপনার বাস্তবায়ন এই প্রয়োজনীয়তাগুলিকে সন্তুষ্ট করে কিনা তা যাচাই করতে ধারাবাহিকতার প্রয়োজনীয়তা এবং প্রত্যাশিত আচরণের পৃষ্ঠাগুলি ব্যবহার করুন।

প্লেয়ারের অবস্থা পুনরুদ্ধার করুন

আপনার গেমের ব্যাকএন্ডে, গেম অ্যাকাউন্টগুলি সম্ভবত কিছু শনাক্তকারী দ্বারা উপস্থাপন করা হয় যা আপনাকে আপনার গেমের মধ্যে তাদের অগ্রগতি আনতে এবং আপডেট করতে দেয়। আমরা এটিকে সংক্ষেপে আপনার অ্যাকাউন্ট আইডি বলব। যখন একজন প্লেয়ার প্লে গেম পরিষেবাগুলিতে সাইন ইন করে, আপনি একটি নতুন শনাক্তকারী, প্লে গেম পরিষেবা প্লেয়ার আইডি পেতে সেই প্রমাণীকরণটি ব্যবহার করতে পারেন, যা ক্লাউড সংরক্ষণের প্রয়োজনীয়তা পাওয়ার জন্য ব্যবহৃত হয়৷

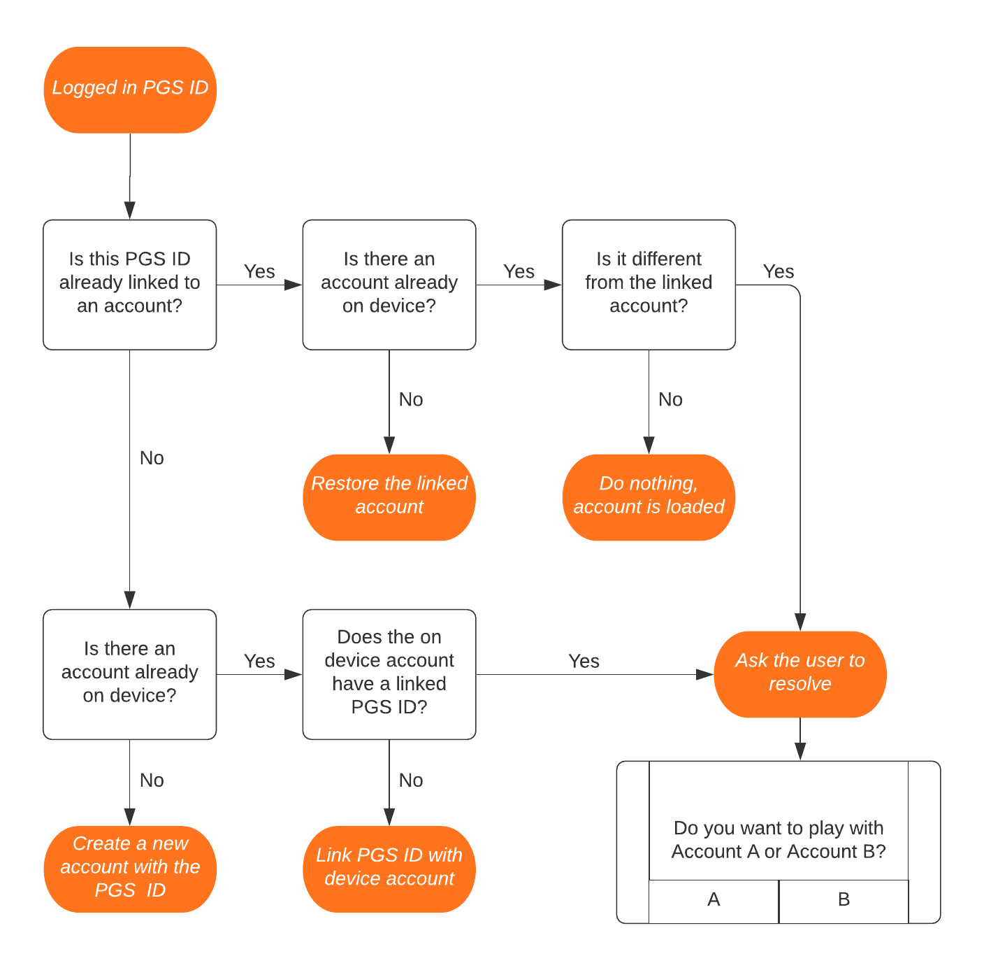
প্লে গেম সার্ভিস মাল্টি আইডেনিটিফায়ার ওয়ার্কফ্লো

যখন একজন প্লেয়ার প্লে গেম পরিষেবাগুলির সাথে লগ ইন করে, তখন আপনাকে নিম্নলিখিতভাবে চালিয়ে যেতে হবে:

  1. ক্লায়েন্ট থেকে OAuth কোড পুনরুদ্ধার করুন এবং আপনার সার্ভারে পাঠান।
  2. প্রমাণীকরণ টোকেন বিনিময় করুন এবং প্লে গেম সার্ভার থেকে একটি যাচাইকৃত প্লে গেম পরিষেবা আইডি পান৷ এটি নিশ্চিত করে যে আইডিটি বিশ্বস্ত এবং কেউ আপস করা ডিভাইস ব্যবহার করে অন্য খেলোয়াড় হওয়ার ভান করছে না।
  3. ডিভাইসের শর্তাবলী এবং যেকোন লিঙ্ক শনাক্তকারীর উপর ভিত্তি করে একটি গেম অ্যাকাউন্ট সমাধান করার চেষ্টা করুন।

আপনার গেমে দুটি প্রধান নতুন পরিস্থিতি প্রবর্তন করতে হবে:

  • আপনার ব্যাকএন্ডে প্লে গেমস পরিষেবা আইডিগুলি সংরক্ষণ করা এবং সেগুলিকে কিছু উপায়ে বিদ্যমান অ্যাকাউন্ট আইডিগুলিতে বরাদ্দ করা, যেমন নিম্নলিখিতগুলি:
    • নতুন খেলোয়াড়দের জন্য, অগ্রগতি স্বয়ংক্রিয়ভাবে কিছু সময়ে প্লে গেম পরিষেবাগুলির সাথে লিঙ্ক করা উচিত। (যেমন গেম লঞ্চের সময়, টিউটোরিয়ালের পরে বা কিছু সংখ্যক স্তর ইত্যাদি)।
    • বিদ্যমান খেলোয়াড়দের জন্য, Play Games Services V2 ইন্টিগ্রেটেড সহ আপনার গেমের একটি সংস্করণে প্লেয়ার আপডেট করার পরে বর্তমান অগ্রগতি Play Games পরিষেবাগুলির সাথে স্বয়ংক্রিয়ভাবে লিঙ্ক করা উচিত।
    • প্লে গেম পরিষেবা আইডি এক বা একাধিক অ্যাকাউন্টের সাথে লিঙ্ক করা যেতে পারে এবং সেই অ্যাকাউন্টগুলি থেকে প্লে গেম পরিষেবাগুলি ডি-লিঙ্ক করা যেতে পারে, তবে এটি কমপক্ষে একটি বৈধ অ্যাকাউন্টের সাথে লিঙ্ক করা উচিত।
  • প্লে গেম সার্ভিস প্লেয়ার আইডির উপর ভিত্তি করে সাইন আউট/নতুন ডিভাইসে গেমের অগ্রগতি স্বয়ংক্রিয়ভাবে পুনরুদ্ধার করা হচ্ছে।

আপনি কীভাবে বিদ্যমান অ্যাকাউন্টগুলিতে প্লে গেম পরিষেবা আইডি সংরক্ষণ এবং বরাদ্দ করেন তা নমনীয়, যেমনটি নীচের উদাহরণগুলিতে বর্ণিত হয়েছে। মনে রাখার প্রধান প্রয়োজনীয়তাগুলি হল যে প্লেয়ারকে তাদের প্লে গেম পরিষেবা আইডি এবং গেমের অগ্রগতির মধ্যে একটি লিঙ্ক তৈরি করতে ম্যানুয়ালি সাইন ইন করতে হবে না বা অন্য আইডেন্টিটি সিস্টেমের সাথে একটি লিঙ্ক তৈরি করতে হবে না এবং সেই প্লেয়ারের অগ্রগতি নির্বিঘ্নে পুনরুদ্ধার করা উচিত। পৃষ্ঠ জুড়ে।

আপনার সমাধান ডিজাইন করার সময়, আপনার বিদ্যমান সিস্টেমটি দেখে শুরু করুন এবং এটি কীভাবে বিভিন্ন পরিচয় প্রদানকারীকে অন্তর্ভুক্ত করে। কিছু সিস্টেম প্রতি অ্যাকাউন্টে একটি একক শনাক্তকারী ব্যবহার করে, অন্যরা প্রতি অ্যাকাউন্টে একাধিক শনাক্তকারী ব্যবহার করে।

আপনি যদি প্রতিটি অ্যাকাউন্ট আইডি শুধুমাত্র একটি একক শনাক্তকারীর সাথে সংযুক্ত করতে পারেন, তাহলে আপনাকে এটির সাথে প্লে গেম পরিষেবাগুলিকে সংযুক্ত করতে সহায়তা যোগ করতে হবে৷ নিম্নলিখিত সমাধানগুলি কীভাবে এটি করতে হয় তা প্রদর্শন করে।

উদাহরণ সমাধান

উদাহরণ সমাধান বাইন্ডিং এবং রিকল সমাধান অন্তর্ভুক্ত.

বাইন্ডিং হল স্থায়ীভাবে বা আধা স্থায়ীভাবে প্লে গেম পরিষেবা আইডি একটি অ্যাকাউন্টের অবস্থার সাথে লিঙ্ক করার প্রক্রিয়া। বাইন্ডিংয়ের ক্ষেত্রে, প্লে গেম পরিষেবাগুলির মাধ্যমে পুনরুদ্ধার করা অন্তর্নিহিত অ্যাকাউন্ট খেলোয়াড়ের জন্য তাদের অ্যাকশন ছাড়াই পরিবর্তন হয় না, এমনকি তারা লগ আউট করে এবং আপনার গেমের মধ্যে অন্য অ্যাকাউন্ট দিয়ে লগ ইন করলেও। আমরা এখানে এটিকে অ্যাকাউন্ট বাইন্ডিং দিয়ে কভার করি।

স্ট্রং বাইন্ডিং ফ্লো

প্রত্যাহার করার সাথে সাথে, আপনি গেম ডেভেলপার হিসাবে প্লে গেম পরিষেবা আইডি এবং সর্বশেষ দেখা অ্যাকাউন্ট(গুলি) এর একটি আলগা ম্যাপিং সঞ্চয় করেন যাতে প্লেয়ার অন্য ডিভাইসে প্লে গেম পরিষেবাগুলির সাথে সাইন ইন করলে পুনরুদ্ধার করতে পারে। প্রতিবার প্লেয়ার একই প্লে গেম সার্ভিস আইডি দিয়ে অন্য গেম অ্যাকাউন্টে লগ ইন করলে, এই বাঁধাই পরিবর্তন হয়। এখানে একটি উদাহরণ ফ্লোচার্ট, যা আমরা নীচের সাম্প্রতিক অ্যাকাউন্টের উদাহরণে আরও কভার করেছি:

রিকল ফ্লোফ্লোচার্ট প্রত্যাহার করুন

আরও ব্যবহারকারী প্রবাহ উদাহরণ নীচের সমাধান সংযুক্ত করা হয়েছে.

অ্যাকাউন্ট বাঁধাই

যদি আপনার গেমে অনেক মাল্টি-অ্যাকাউন্ট প্লেয়ার না থাকে, বা আপনি যদি গেমারদেরকে আপনার গেমের মধ্যে একটি একক অ্যাকাউন্ট রাখতে উত্সাহিত করতে চান, তাহলে বাইন্ডিং সম্ভবত আপনার গেমের জন্য সেরা সমাধান। এই উদাহরণে, আপনি প্লে গেম সার্ভিসেস প্লেয়ার আইডি দিয়ে সাইন ইন করার সময় প্রথম অ্যাকাউন্টটি আবদ্ধ করেন (যেকোন অতিথি অ্যাকাউন্ট হোক বা অন্য পরিচয় প্ল্যাটফর্মের সাথে আবদ্ধ)। এই বাঁধাই করার পরে, সেই আবদ্ধ অ্যাকাউন্টটি নতুন ডিভাইসে স্বয়ংক্রিয়ভাবে পুনরুদ্ধার করা হয়। যেহেতু আমরা একটি শক্তিশালী বাইন্ডিং করছি, প্লেয়ার গেমের মধ্যে অ্যাকাউন্টগুলি পরিবর্তন করতে প্লে গেম পরিষেবার প্রোফাইলগুলিও স্যুইচ করতে পারে এবং আপনি প্লেয়ারকে এই পরিস্থিতিতে নিশ্চিত করতে অনুরোধ করতে পারেন৷

প্লে গেম পরিষেবা অ্যাকাউন্ট রেজোলিউশন ওয়ার্কফ্লো

যদি বিরোধপূর্ণ অ্যাকাউন্ট থাকে, আমরা সুপারিশ করি যে আপনি প্লেয়ারকে একটি অ্যাকাউন্ট বেছে নিতে বলুন। এই বিরোধপূর্ণ ঘটনাগুলি শুধুমাত্র সেই খেলোয়াড়দের ক্ষেত্রেই ঘটতে হবে যাদের আপনার গেমে একাধিক অ্যাকাউন্ট রয়েছে এবং তাই তাদের সম্ভবত একটি নির্দিষ্ট অ্যাকাউন্টের সাথে খেলার জ্ঞান এবং ইচ্ছা রয়েছে।

অ্যাকাউন্টটি সমাধান হয়ে গেলে, সাইন ইন শনাক্তকারীতে কোনো পরিবর্তন না হলে আপনার গেমের খেলোয়াড়ের পছন্দ মনে রাখা উচিত। যদি প্লে গেমস পরিষেবার প্রোফাইল পরিবর্তন করা হয়, বা প্লেয়ার গেমের মধ্যে একটি ভিন্ন শনাক্তকারীতে লগ ইন করে, তাহলে উপরের পদক্ষেপগুলি পুনরাবৃত্তি করা উচিত কারণ খেলোয়াড় একটি দৃঢ় সংকেত দিয়েছে যে তারা অ্যাকাউন্টে পরিবর্তন করতে চায়।

আনবাইন্ডিং

আপনি যদি প্লেয়ারকে তাদের বাইন্ডিং সম্পূর্ণরূপে নিয়ন্ত্রণ করার ক্ষমতা অফার করতে চান, তাহলে আপনি প্লেয়ারকে একটি গেম অ্যাকাউন্টের মাধ্যমে তাদের Play গেম পরিষেবা প্লেয়ার আইডি আনবাইন্ড করার ক্ষমতা দিতে পারেন। এটি কিছু মাল্টি-অ্যাকাউন্ট প্লেয়ারদের জন্য গুরুত্বপূর্ণ হতে পারে, যদি তারা ভুলবশত তাদের Play Games Services Player ID এমন একটি অ্যাকাউন্টের সাথে আবদ্ধ করে যা তাদের প্রধান অ্যাকাউন্ট নয়।

অতিরিক্ত অ্যাকাউন্ট বাঁধাই উদাহরণ

স্ট্রং বাইন্ডিং ফ্লো

এই প্রধান উদাহরণটি দেখায় যে একটি প্রদত্ত প্লে গেম পরিষেবা প্লেয়ার আইডি (1) প্রথম ইন-গেম অ্যাকাউন্টের সাথে আবদ্ধ থাকে যা দেখা যায় (A) এবং যখন খেলোয়াড় অন্য অ্যাকাউন্টে খেলার জন্য তাদের গেমের অগ্রগতি থেকে লগ আউট করে তখন রিবাউন্ড হয় না।

আপনি ঐচ্ছিকভাবে খেলোয়াড়দের তাদের অ্যাকাউন্ট রিবাইন্ড করার অনুমতি দিতে পারেন, কিন্তু এটির প্রয়োজন নেই।

ডিভাইসে অ্যাকাউন্ট স্যুইচ করা হচ্ছে

স্ট্রং বাইন্ডিং সুইচ অ্যাকাউন্ট ফ্লো

এখানে, প্লেয়ার ম্যানুয়ালি প্লে গেম পরিষেবার অ্যাকাউন্টগুলি স্যুইচ করেছে, এবং তাই গেমটিকে একটি শক্তিশালী সংকেত দিয়েছে যে তারা তাদের ইন-গেম অ্যাকাউন্ট অন্য অ্যাকাউন্টে পরিবর্তন করতে চায়। এই পরিবর্তনের প্রতিক্রিয়া খেলোয়াড়ের কাম্য; এই সংকেতটি বিবেচনায় নেওয়ার ফলে খেলোয়াড়দের আরও ভাল অভিজ্ঞতা হয়।

অন্য শনাক্তকারীর সাথে বিদ্যমান আবদ্ধ অ্যাকাউন্ট

স্ট্রং বাইন্ডিং বিদ্যমান অ্যাকাউন্ট ফ্লো

এই উদাহরণটি দেখায় যে এমনকি নন-প্লে গেম পরিষেবা সনাক্তকারীর সাথে আবদ্ধ অ্যাকাউন্টগুলিও প্লে গেম পরিষেবাগুলির সাথে আবদ্ধ হওয়া উচিত এবং তারপরে নতুন ডিভাইসগুলিতে পুনরুদ্ধার করা উচিত। অ্যাকাউন্ট সহ আপনার গেমের বেশিরভাগ বর্তমান খেলোয়াড় এই বিভাগে পড়বে।

সাম্প্রতিক অ্যাকাউন্টগুলি স্মরণ করুন

সমাধান সম্পর্কে চিন্তা করার সময়, একটি জিনিস যা প্রায়শই আসবে তা হল মাল্টি-অ্যাকাউন্ট অভিজ্ঞতা। যদি আপনার গেমটি পাওয়ার ব্যবহারকারীদের অনেকগুলি অ্যাকাউন্ট তৈরি করতে উত্সাহিত করে (যেমন গাছা গেমস বা আপনার নিজের অ্যাডভেঞ্চার গেমগুলি বেছে নিন), তাহলে প্লে গেম পরিষেবা প্লেয়ার আইডি একটি একক অ্যাকাউন্টে আবদ্ধ করা ডিভাইসগুলি জুড়ে চলাকালীন সেরা খেলোয়াড়ের অভিজ্ঞতা নাও দিতে পারে।

রিকল সলিউশনে, আপনি একটি প্লে গেম সার্ভিস প্লেয়ার আইডি এবং ইন-গেম অ্যাকাউন্টের একটি আলগা ম্যাপিং সঞ্চয় করেন এবং প্লেয়ারটি ডিভাইসগুলি স্যুইচ করার সময় বা লগ আউট করার সময় আপনার সংরক্ষণ করা শেষ অ্যাকাউন্টগুলি দেখতে পায়৷

ফ্লোচার্ট প্রত্যাহার করুন

এই উদাহরণে, একজন খেলোয়াড় একটি গেমের জন্য তিনটি অ্যাকাউন্টের মালিক, এবং তারপর একটি নতুন ডিভাইসে চলে যায়:

রিকল ফ্লো 2

আপনি যখন প্লেয়ারকে পুনরুদ্ধার করার জন্য অনুরোধ করেন, আপনি একটি "বাতিল" বা "নতুন তৈরি করুন" বোতামও অফার করতে পারেন যাতে খেলোয়াড়রা একটি নতুন অ্যাকাউন্ট তৈরি করতে নির্বাচন করতে পারে।

সরলতার জন্য, আপনার গেমটি শুধুমাত্র শেষ দেখা অ্যাকাউন্টটি রিকল করতে বেছে নিতে পারে। মাল্টি-অ্যাকাউন্ট স্যুইচিং ব্যবহারের ক্ষেত্রে এটি আরও কঠিন হতে পারে, তবে এখনও ধারাবাহিকতার প্রয়োজনীয়তা পূরণ করে।

অতিরিক্ত প্রত্যাহার উদাহরণ

নিম্নলিখিত বিভাগে প্রত্যাহার ব্যবহার করে অতিরিক্ত উদাহরণ অন্তর্ভুক্ত করা হয়েছে।

নন-অ্যান্ড্রয়েড ফোন

নন-অ্যান্ড্রয়েড ফ্লো প্রত্যাহার করুন

এখানে আমরা উভয়ই প্রত্যাহার করা অ্যাকাউন্টগুলিকে চিত্রিত করি যা ইতিমধ্যেই বিদ্যমান (তৃতীয় পক্ষের অ্যাকাউন্ট লিঙ্ক করা হয়েছে), বা যেগুলি সাইন ইন করা ডিভাইস থেকে অন্য প্লে গেম পরিষেবাগুলি থেকে তৈরি করা হয়েছে৷

একটি আরও সাধারণ প্রবাহ একটি নন-অ্যান্ড্রয়েড ফোন থেকে শুরু হওয়া এবং পিসিতে Google Play গেমগুলিতে চলে যাওয়া।

নন-অ্যান্ড্রয়েড ফ্লো 2 প্রত্যাহার করুন

যেহেতু নন-অ্যান্ড্রয়েড ফোনে প্লে গেমস পরিষেবা নেই, তাই কোনও প্রত্যাহার সক্রিয় নেই এবং প্লেয়ারকে পিসিতে গুগল প্লে গেমসের মধ্যে থেকে তাদের শংসাপত্রগুলি ম্যানুয়ালি টাইপ করতে হবে।

একটি অ্যাকাউন্টের জন্য একাধিক প্লে গেম পরিষেবা প্রোফাইল

মাঝে মাঝে একাধিক প্লে গেম পরিষেবা প্রোফাইল সক্রিয় থাকতে পারে যেগুলি পূর্বে একটি প্রদত্ত অ্যাকাউন্ট "রিকল" করেছে৷ এই ক্ষেত্রে, দুটি প্রধান সমাধান রয়েছে যা সমানভাবে ভাল কাজ করবে:

যেভাবেই হোক সংরক্ষণ করুন একাধিক প্রোফাইল প্রত্যাহার করুন যেভাবেই হোক ফ্লো সংরক্ষণ করুন আমরা "যেভাবেই হোক সংরক্ষণ করুন" মডেলে একটি প্রদত্ত অ্যাকাউন্টে ডুপ্লিকেট পয়েন্টারকে উপেক্ষা করি।

ওভাররাইড করুন একাধিক প্রোফাইল ওভাররাইড ফ্লো প্রত্যাহার করুন "ওভাররাইড ইট" মডেলে, ডেভেলপারকে অ্যাকাউন্ট ম্যাপিংয়ের জন্য প্লে গেম পরিষেবাগুলি মনে রাখতে হবে এবং "ওভাররাইড ইট" মডেলে তাদের টেবিলে পুরানো ম্যাপিংগুলি সাফ করতে হবে৷ এটি করার মাধ্যমে, তারা প্রত্যাহার করা অ্যাকাউন্ট এবং প্লে গেম পরিষেবা অ্যাকাউন্টগুলির একটি পরিষ্কার 1:1 ম্যাপিং রাখতে পারে।

একই ডিভাইস রিকল একই ডিভাইস ফ্লো স্মরণ করুন একটি মাল্টি-অ্যাকাউন্ট প্লেয়ার তাদের গেম অ্যাকাউন্টগুলির মধ্যে দ্রুত স্যুইচ করতে আপনার রিকল বাস্তবায়ন ব্যবহার করতে পারে।